運転免許を失効された方
- ID:7503
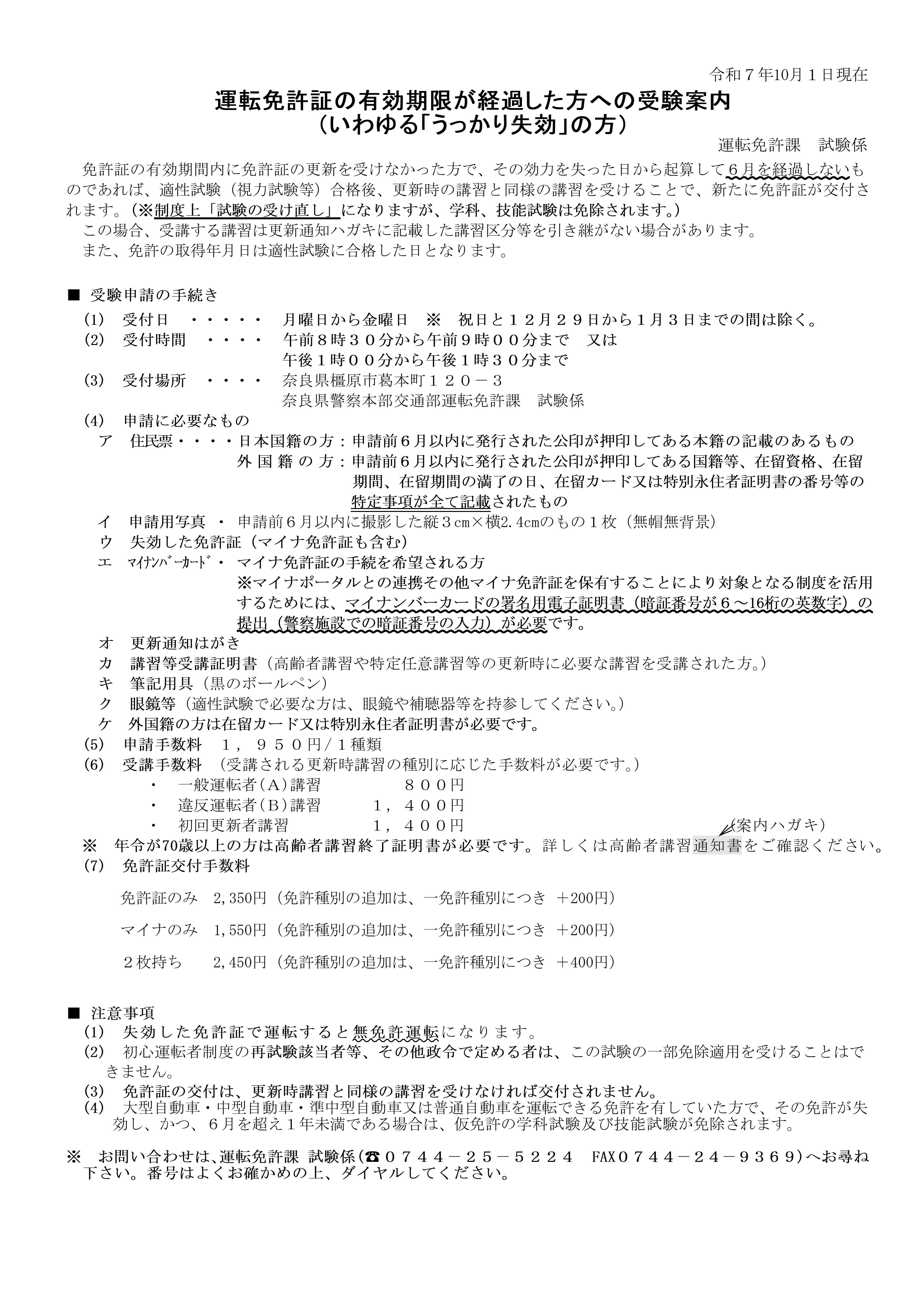
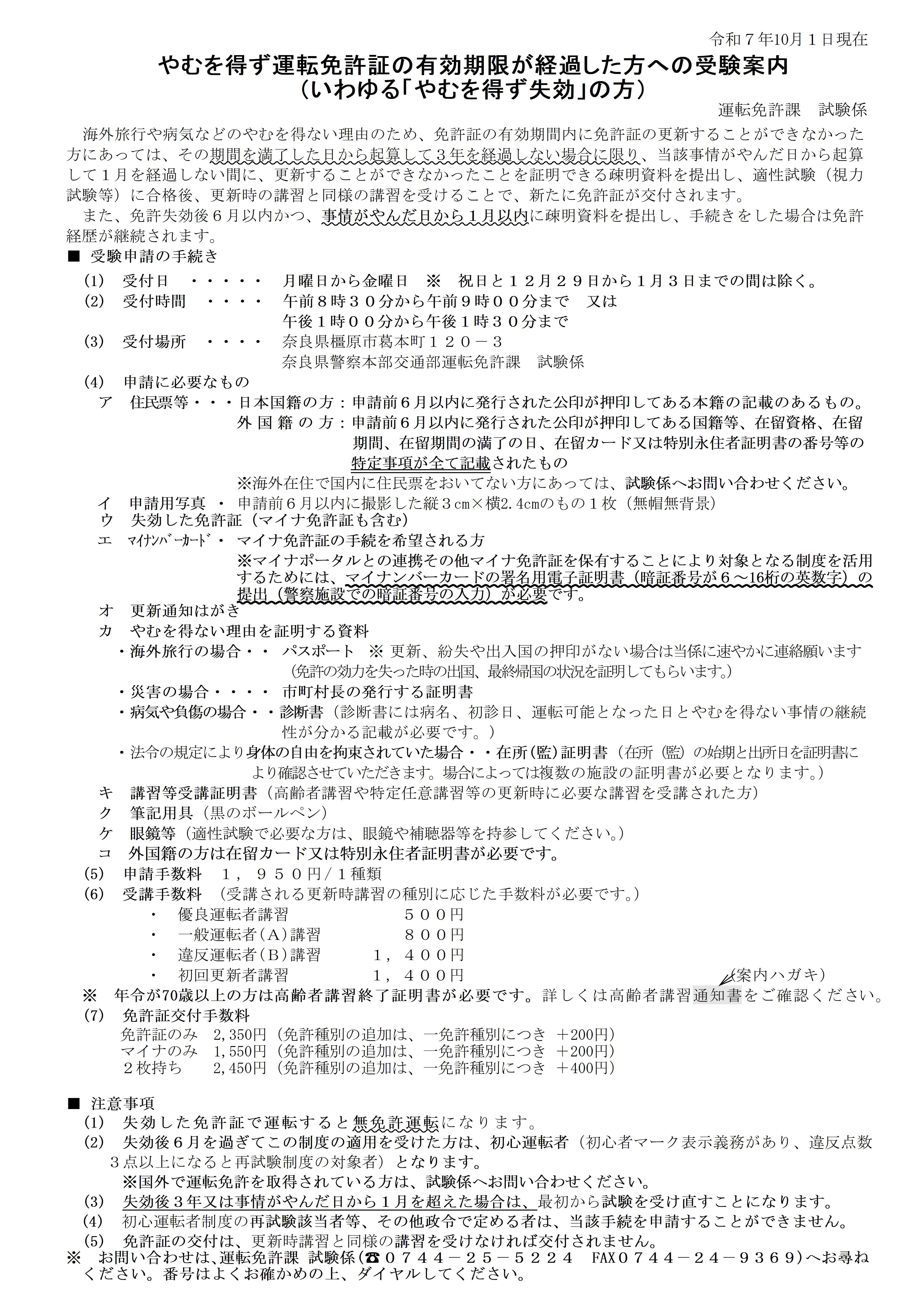
運転免許の有効期限が切れてから経過した期間や、更新できないやむを得ない理由の有無によって手続が変わります。いずれの場合も、運転免許は失効していますので、新しい免許をするまでの間は無免許となり、運転することはできませんのでご注意ください。
やむを得ない理由とは、下の表に「例示」するような場合をいいます。
| 海外滞在 | パスポート(日本での入出国スタンプが押印されているもの) ※顔認証ゲートを通過した場合にはスタンプが押印されませんので、入出国時に担当職員へ申し出てスタンプの押印を受けてください。 保管している方は、航空券(電子も可)を持参してください。 |
|---|---|
| 病気や負傷 | 診断書(病名、初診日、運転の可否についての記載(更新期間内には運転できなかったこと及び申請時には運転できること)が必要です。 |
| 在監 | 在監証明書 |
| 災害 | 市町村長が発行する証明書 |
免許が失効してから6か月以内で、やむを得ない理由がない方(うっかり失効)

やむを得ない理由のため免許を失効した方(やむを得ず失効)

お問い合わせ
ソーシャルサイトへのリンクは別ウィンドウで開きます
